色情av影片

学术动态

当前位置 :  色情av影片 > 科学研究 > 学术动态

首批省优势特色学科培育项目结题论证会顺利举行

来源 : 学科办     作者 : 蔡艺玮     时间 : 2020-11-07点击量245

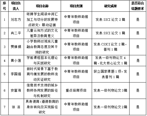
2020年11月7日下午,在诚园5-301室,我院举行了首批省优势特色学科培育项目结题论证会。中国教育科学研究院高宝立研究员担任论证专家,论证会由色情av影片 教育学院副院长严从根主持。

会议伊始,我院副院长严从根教授对高宝立研究员的到来表示欢迎,并简要介绍省优势特色学科培育项目立项和结项的要求等。之后,刘志芳等七位教师做了结题陈述。高宝立研究员对每一位教师的项目给予了肯定、建议,认为如下项目均达到了结题要求。                  

1604884842(1)


图片1

图片2



版权所有 © 色情av影片-欧美色情影片 地址:杭州市余杭区余杭塘路2318号杭师大仓前校区D区块诚园5-6号楼
邮编:311121 电话:0571-28865586 电子邮箱: jhysqavypvip.com     公安备案号:33011002011919  浙ICP备11056902号-1
版权所有 © 色情av影片-欧美色情影片
地址:杭州市余杭区余杭塘路2318号杭师大仓前校区D区块诚园5-6号楼
邮编:311121 电话:28865586
邮箱 : jhysqavypvip.com