

各位同学:
为全面落实立德树人根本任务,强化就业育人实效,发挥“以赛促学、以赛促教”的积极作用,进一步深化大学生职业生涯规划教育和创新创业教育,提升大学生职业生涯规划能力,激发创新思维,提高创新能力,促进我校毕业生更高质量就业创业。经研究,定于2023年10月至11月举办色情av影片 第十四届大学生职业规划大赛。具体实施方案如下:
一、大赛主题
筑梦青春志在四方,规划启航职引未来
二、大赛分类
大赛设两个类别,分别为成长赛道和就业赛道。
(一)成长赛道。面向普通本科一、二、三年级学生,考察其职业发展规划的科学性和围绕实现职业目标的成长过程,通过学习实践持续提升职业目标达成度,增强综合素质和能力。(详见附件1)
(二)就业赛道。面向普通本科三、四年级(部分专业五年级)学生和全体研究生,考察其求职实战能力,个人发展路径与经济社会发展需要的适应度,就业能力与职业目标和岗位要求的契合度。(详见附件2)
三、大赛安排
(一)参赛报名(2023年10月)
参赛选手通过全国大学生职业规划大赛平台(以下简称大赛平台,网址:zgs.chsi.com.cn)进行报名,在大赛平台登录页面可下载学生操作手册。
(二)学院复赛阶段(2023年10月—11月5日)
要求2021级每班至少有5名同学上交参赛作品,2022级每班至少有15名同学上交参赛作品,2023级人人上交参赛作品。
| 大赛阶段 | 主要安排 | 时间地点 |
| 赛前培训 | 23级赛前指导与培训 | 10月24日下午13:30线上举行 |
| 收集初赛作品 | 1.21级、22级、23级同学以班级为单位提交电子版参赛作品至jhyjyxg@163.com邮箱 2.20级参赛选手个人提交电子版参赛作品至jhyjyxg@163.com 邮箱 | 10月26日下午15:00前上交 |
| 作品初审 | 1.评委团对大赛作品进行初审筛选 2.尽早通知复赛选手参加培训 | 10月27日—10月30日 |
| 决赛彩排 | 线上试讲、抽签,调试设备等 | 10月31日19:30 |
| 决 赛 | 1.以“脱稿演讲+评委现场提问”形式展开,演讲限时6分钟,配用幻灯片等辅助资料。成长赛道与就业赛道分组进行。 2.比赛评选一、二、三等奖,前十名选手获得学院“十佳职业规划之星”,颁发证书及奖品。 | 11月1日13:00 线上举行比赛 |
(三)学校决赛阶段(2023年11月6日—11月15日)
1.成长赛道设主题陈述和评委提问环节。
(1)主题陈述(8分钟):选手结合生涯发展报告进行陈述和展示。展示可以选用道具,仅限选手本人完成。
(2)评委提问(5分钟):评委结合选手陈述和现场表现进行提问。
2.就业赛道设主题陈述和综合面试环节。
(1)主题陈述(7分钟):选手陈述个人求职意向和职业准备情况,展示通用素质与岗位能力。展示可以选用道具,仅限选手本人完成。
(2)综合面试(8分钟):评委提出真实工作场景中可能遇到的问题,选手提出解决方案;评委结合选手陈述自由提问。
评委分别根据“决赛评分标准”(详见附件1、附件2)对每位选手进行决赛环节的现场打分。
四、比赛规则
(一)比赛分初赛和决赛两轮,经过初审脱颖而出的选手作品将进入决赛。
(二)比赛分成长赛道与就业赛道,独立评分。
(三)决赛以“脱稿演讲+评委现场提问”形式展开,演讲限时6分钟,决赛现场有指示牌提示时间,可配用幻灯片等辅助资料。
(四)本次比赛将设一等奖2名、二等奖 3名、三等奖5名、优秀奖若干名,均颁发证书及奖品。前十名选手将获得“教育学院十佳职业规划之星”,颁发证书。
五、其他
(一)大赛成长、就业赛道参赛选手须为普通高等学校全日制在校学生。每名选手结合自身条件选择符合要求的一个赛道报名参赛。
(二)参赛选手应按要求在大赛平台准确填写报名信息,提交材料应坚持真实性原则,不得含有违法违规内容,否则将丧失参赛资格、所获奖项等相关权利,自负一切法律责任。
(三)每位选手的指导教师仅限1人。
联系人:程老师,联系电话:0571-28865596。
色情av影片 学工办
2023年10月19日
附件1
第十四届色情av影片 大学生职业规划大赛成长赛道方案
一、比赛内容
考察学生职业发展规划的科学性和围绕实现职业目标的成长过程,通过学习实践持续提升职业目标的达成度,增强综合素质和能力。
二、参赛组别和对象
成长赛道参赛对象为普通本科一、二、三年级学生。
三、 参赛材料要求
选手在大赛平台(网址:zgs.chsi.com.cn)提交以下参赛材料:
(一)生涯发展报告:介绍职业发展规划、实现职业目标的具体行动和成果 (PDF格式,文字不超过1500字,如有图表不超过5张)。
(二)生涯发展展示 (PPT格式,不超过50MB; 不可加入视频)。
四、比赛环节
(一)校级复赛环节:组织专家对选手提交的参赛材料进行网上评审,确定入围校级决赛人选。
(二)校级决赛环节:成长赛道设主题陈述和评委提问环节。
1.主题陈述(8分钟):选手结合生涯发展报告进行陈述和展示。展示可以选用道具,仅限选手本人完成。
2.评委提问(5分钟):评委结合选手陈述和现场表现进行提问。
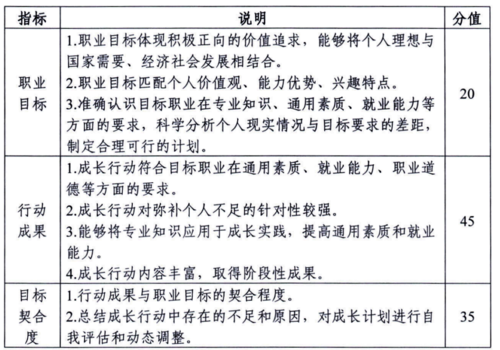
五、评审标准
附件2
第十四届色情av影片 大学生职业规划大赛就业赛道方案
一 、比赛内容
考察学生的求职实战能力,个人发展路径与经济社会发展需要的适应度,就业能力与职业目标和岗位要求的契合度。
二、 参赛组别和对象
(一)就业赛道设5个分赛道。其中,针对企业职能岗位,设产品研发、生产服务、市场营销、通用职能分赛道(按相近行业分小组);针对公共服务岗位,设公共服务分赛道。
(二)就业赛道参赛对象为普通本科三、四年级(部分专业五年级)学生和全体研究生。
三、 参赛材料要求
选手在大赛平台(网址:zgs.chsi.com.cn) 提交以下参赛材料:
(一)求职简历 (PDF 格式)。
(二)就业能力展示 (PPT 格式,不超过50MB; 不可加入视频)。
(三)辅助证明材料,包括实践、实习、获奖等证明材料(PDF格式,整合为单个文件,不超过50MB)。
四、 比赛环节
(一)校级复赛环节:组织专家对选手提交的参赛材料进行网上评审,确定入围校级决赛人选。
(二)校级决赛环节:就业赛道设主题陈述和综合面试环节。
1.主题陈述(7分钟):选手陈述个人求职意向和职业准备情 况,展示通用素质与岗位能力。展示可以选用道具,仅限选手本人完成。
2.综合面试(8分钟):评委提出真实工作场景中可能遇到的问题,选手提出解决方案;评委结合选手陈述自由提问。
五、 评审标准